当前位置:首页>>临检动态
基层两会丨一图速览双江检察工作报告请您检“阅”!
时间:2026-02-25  作者:  新闻来源:  【字号: | |



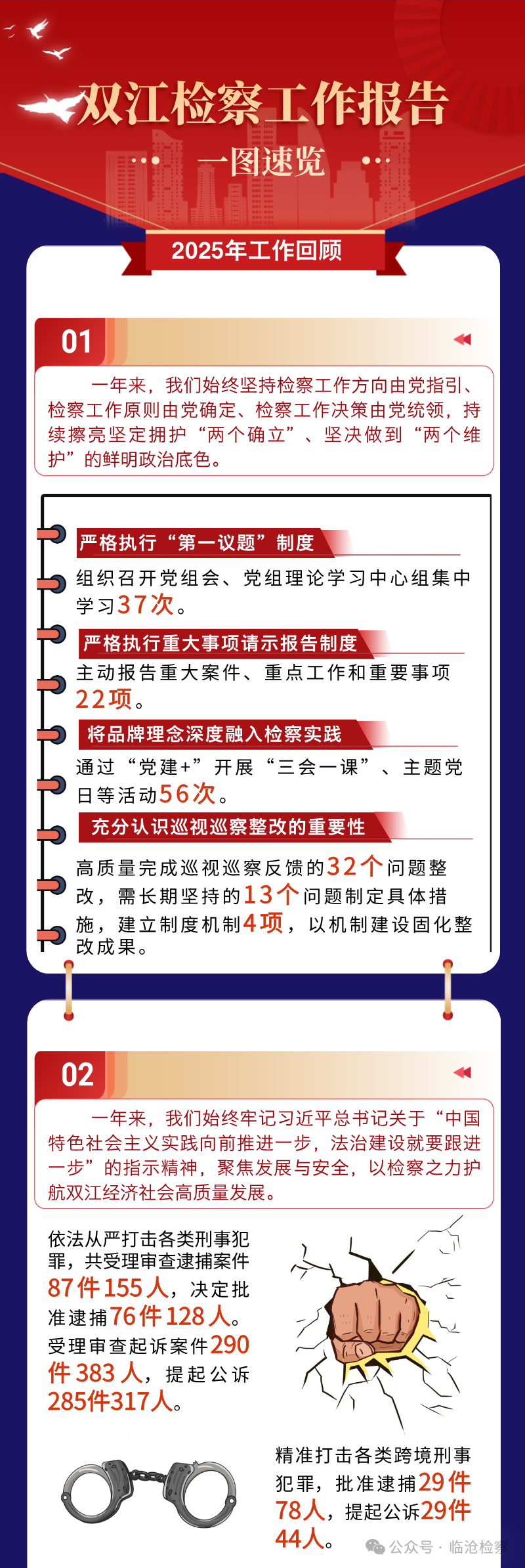
1月22日上午,在双江拉祜族佤族布朗族傣族自治县第十七届人民代表大会第五次会议上,双江县人民检察院党组书记、检察长马伦向大会作检察工作报告。




2025年双江检察做了哪些工作?

让我们一起来了解一下!



















检察长信箱
律师联络平台
网上举报
中国检察听证网?
微视频
策马护正义  检察贺新春
策马护正义 检察贺新春
检察新媒体
微博二维码
微博二维码
微信二维码
微信二维码
友情链接

版权所有:云南省临沧市人民检察院

工信部ICP备案号:京ICP备10217144号-1
技术支持:正义网
本网网页设计、图标、内容未经协议授权禁止转载、摘编或建立镜像,禁止作为任何商业用途的使用。

本网站已支持IPv6网络